The Resistor Ladder An Easy To Build Digital To Analog

Dac8811 Positive Output Variable Gain Amplifier With

Solved How Would I Find R12 Would I Need To Use My Pmax


1 3 Oled And Rotary Encoder Volume Control Pcb Diyinhk

Asus Launches Xonar Essence Stu Usb Dac

High Voltage Voltage Controlled Linear Variable Resistor

Digital To Analog Converter Wikipedia

Practical Dacs 5 Steps Instructables

R 2r Ladder Dac Analog Integrated Circuits Electronics

Digital To Analog Converters Tutorialspoint

Binary Weighted Resistor Dac Analog Integrated Circuits

Kerry D Wong Blog Archive A Digitally Controlled Dual

Digital To Analog Converters Dac Salem Ahmed Fady Ehab 30

What Is Resistor Basics Uses Of Different Types Of Resistors

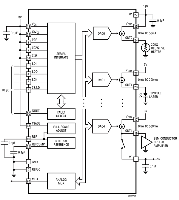
Current Output Dacs Precise Transducer Control Digikey
Comments
Post a Comment